Mid-Summer Check-in (Week 3)
During these weeks, I have performed FRET experiments with smoothened protein and the C subunit of PKA. I used the FRET (fluorescence Resonance Energy Transfer) sensor to observe the binding of the proteins.
On the left diagram, we see FRET depicted. So for a brief overview of how FRET works, when we excite the donor fluorophore, we observe FRET between the emission of the donor and the excitation of the acceptor, and we can measure the emission of the acceptor. On the right we see the correlation between FRET transfer efficiency; when the distance between the fluorophore is short, the FRET efficiency is high, and when the distance is large, the FRET efficiency is low. I labeled PKA-C with Cy3 fluorophore and smoothened with Cy5 fluorophore and observed the changes in the FRET efficiency as the two proteins interact.
I first performed a set of initial FRET experiments to investigate if we could actually detect changes. I took an emission scan of our protein sample, exciting at Cy3 and observing the emission of Cy3 and Cy5. Two emission peaks indicate that FRET is occurring, and we calculate the FRET efficiency by dividing the intensity of Cy5 over the total emission intensity.
For the measurements of Apo PKA-C and Apo Smoothened I did not see a FRET occurring as there is only one peak but I did observe a FRET occur when the Smoothened is added to PKA, indicating that there is a binding affinity.

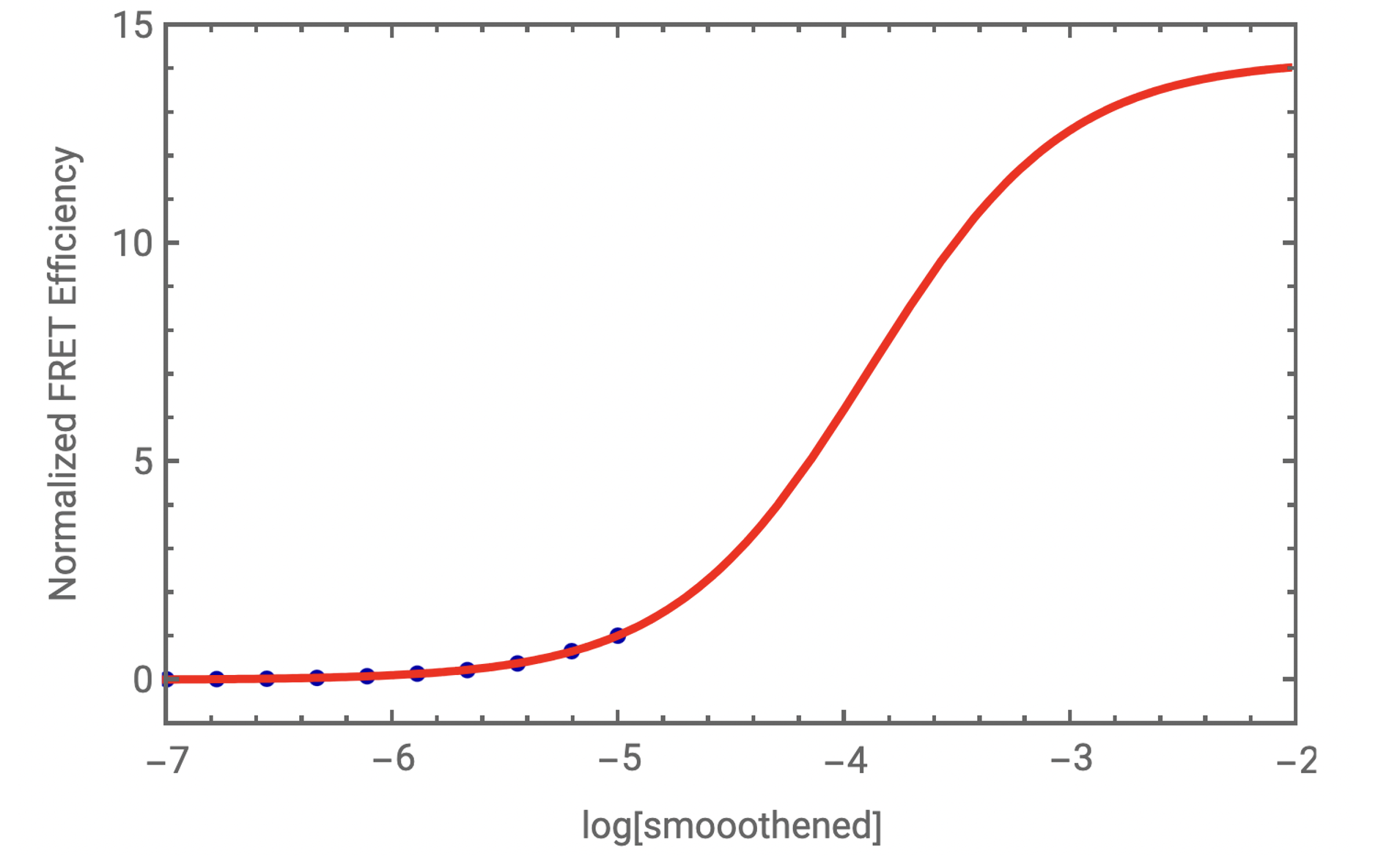
I faced a challenge while titrating, however. These experiments started with a complex of PKA-C and then I gradually titrated smoothened in and observed changes in FRET. I then fit our data to a one site competition sigmoidal curve, and although I observed a high r^2 value, I saw that our binding affinity is very low and that to observe the sigmoidal curve, we need a concentration of smoothened that is much higher than what we originally had. Dr. Maillard, Dr. Myers, and I have decided that it would be best to instead label the smoothened protein with Cy3 and Cy5 fluorophores and observe the conformational change within smoothened as it interacts with PKA-C. I learned that there are sometimes experiments that are technically impossible to achieve such as obtaining a smoothened concentration of 1000um, but that does not mean that are no alternatives that exist.
Please sign in
If you are a registered user on Laidlaw Scholars Network, please sign in